英国·威廉希尔(WilliamHill)中文官网-Official Website
招生代码
12668
学校首页
设为首页
加入收藏
williamhill英国官网
首页
部门简介
部门概况
工作职责
通知公告
新闻简报
实践教学
校企合作
实验室管理
实验室安全管理
英国威廉希尔官网
资料下载
评建专栏
相关栏目
实验室安全管理
热点文章
首页
»
实验室管理
»
正文
»
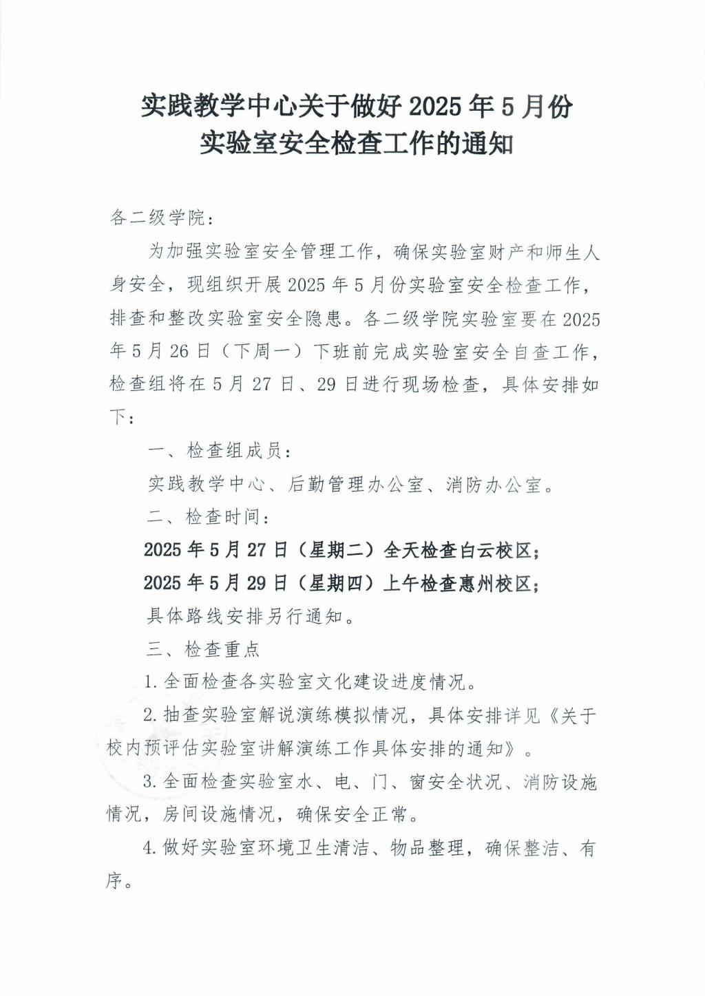
williamhill英国官网关于做好2025年5月份实验室安全检查工作的通知
发布时间:2025年05月22日
发布部门:williamhill英国官网 来源: williamhill英国官网
字体大小:
小
中
大
附件【
高等学校实验室安全检查项目表(2025年).docx
】已下载
次
附件【
williamhill英国官网关于做好2025年5月份实验室安全检查工作的通知.pdf
】已下载
次
版权所有:英国·威廉希尔(WilliamHill)中文官网-Official Website
地址:行政楼210 电话:39728947