英国·威廉希尔(WilliamHill)中文官网-Official Website
招生代码
12668
学校首页
设为首页
加入收藏
williamhill英国官网
首页
部门简介
部门概况
工作职责
通知公告
新闻简报
实践教学
校企合作
实验室管理
实验室安全管理
英国威廉希尔官网
资料下载
评建专栏
相关栏目
热点文章
首页
»
通知公告
»
正文
»
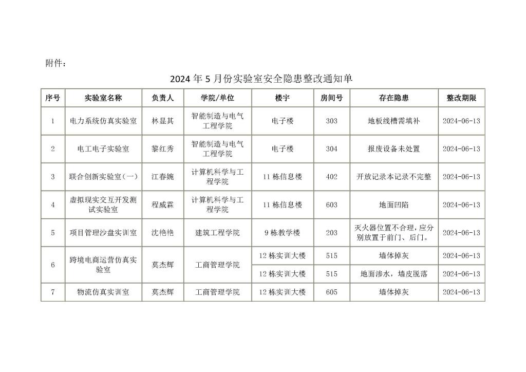
2024年5月份实验室安全检查整改通知单
发布时间:2024年05月29日
发布部门:实验室与设备管理中心 来源: 实验室与设备管理中心
字体大小:
小
中
大
附件【
2024年5月份实验室安全检查整改通知单.pdf
】已下载
次
附件【
(以此为准)关于印发《实验室卫生管理规定》的通知(广州理工〔2024〕124号).pdf
】已下载
次
版权所有:英国·威廉希尔(WilliamHill)中文官网-Official Website
地址:行政楼103 电话:39728947