英国·威廉希尔(WilliamHill)中文官网-Official Website
招生代码
12668
学校首页
设为首页
加入收藏
williamhill英国官网
首页
部门简介
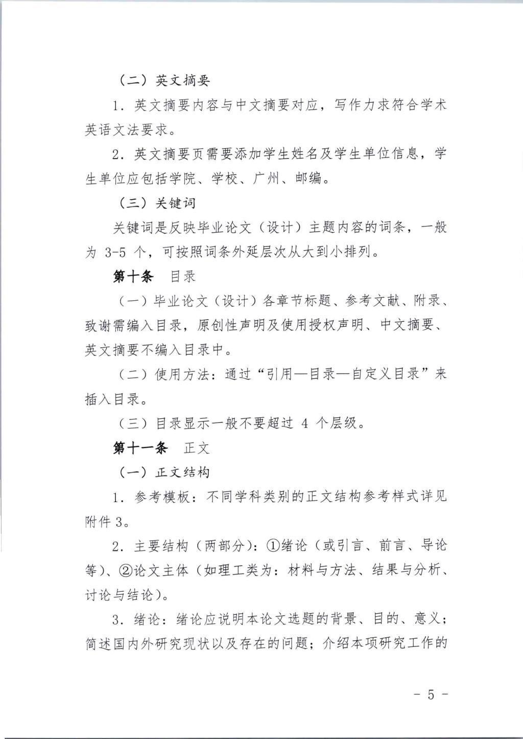
部门概况
工作职责
通知公告
新闻简报
实践教学
校企合作
实验室管理
实验室安全管理
英国威廉希尔官网
资料下载
评建专栏
相关栏目
热点文章
首页
»
英国威廉希尔官网
»
正文
»
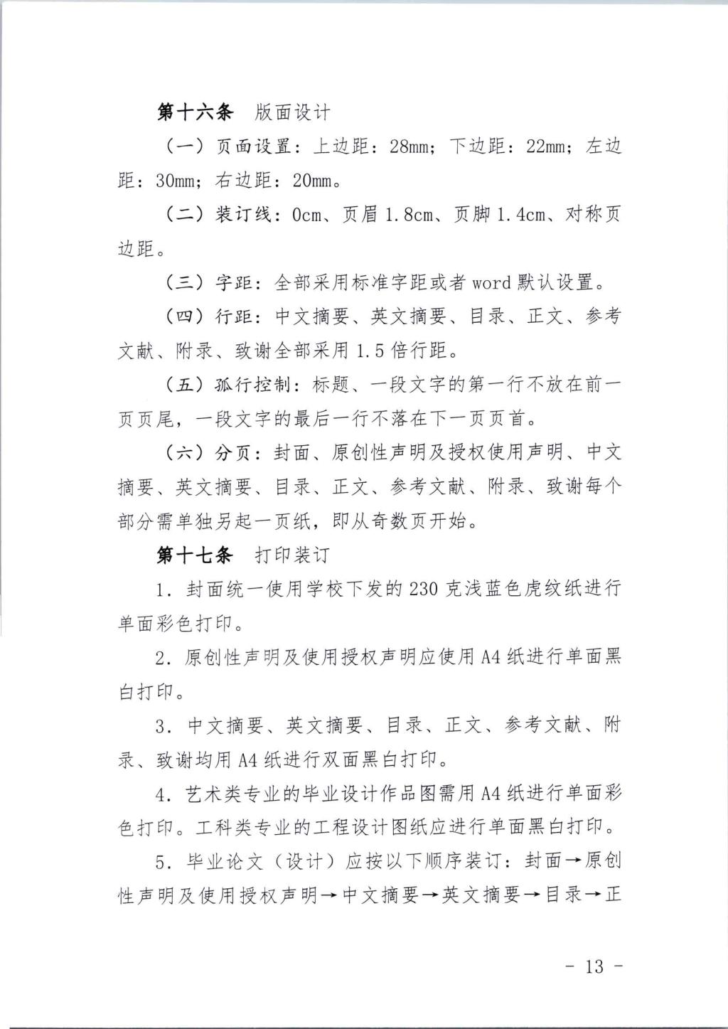
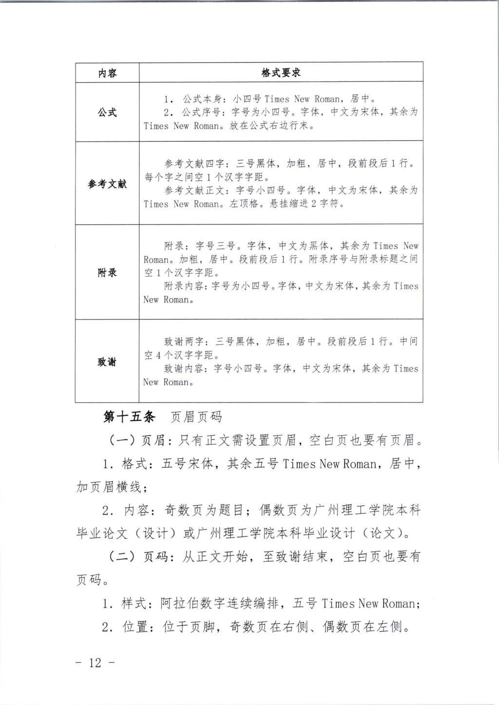
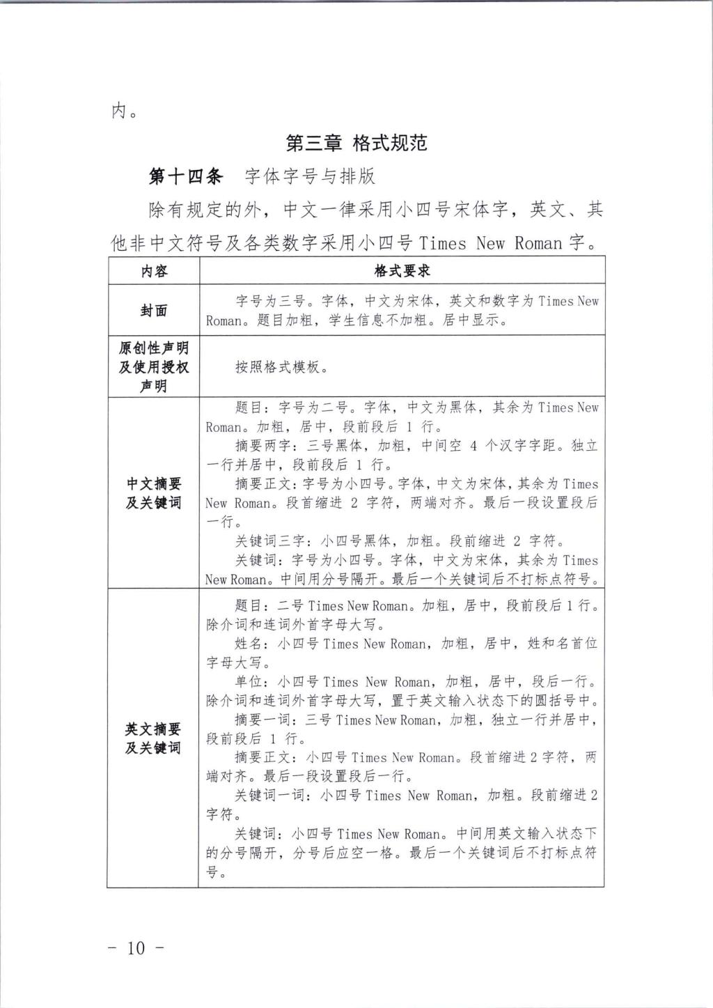
williamhill英国官网《本科毕业论文(设计)撰写规范》
发布时间:2025年07月01日
发布部门:williamhill英国官网 来源: williamhill英国官网
字体大小:
小
中
大
附件【
3. 撰写规范 附件3-正文结构参考样式.doc
】已下载
次
附件【
4. 撰写规范 附件4-参考文献著录规则.doc
】已下载
次
附件【
5. 撰写规范 附件5-写作格式模板-批注说明.doc
】已下载
次
附件【
2. 撰写规范 附件2-原创性声明及使用授权声明.doc
】已下载
次
附件【
关于印发《本科毕业论文(设计)撰写规范》的通知 (广州理工〔2024〕278号)以此为准.pdf
】已下载
次
附件【
1. 撰写规范 附件1-封面模板.doc
】已下载
次
版权所有:英国·威廉希尔(WilliamHill)中文官网-Official Website
地址:行政楼103 电话:39728947