英国·威廉希尔(WilliamHill)中文官网-Official Website
招生代码
12668
学校首页
设为首页
加入收藏
williamhill英国官网
首页
部门简介
部门概况
工作职责
通知公告
新闻简报
实践教学
校企合作
实验室管理
实验室安全管理
英国威廉希尔官网
资料下载
评建专栏
相关栏目
热点文章
首页
»
英国威廉希尔官网
»
正文
»
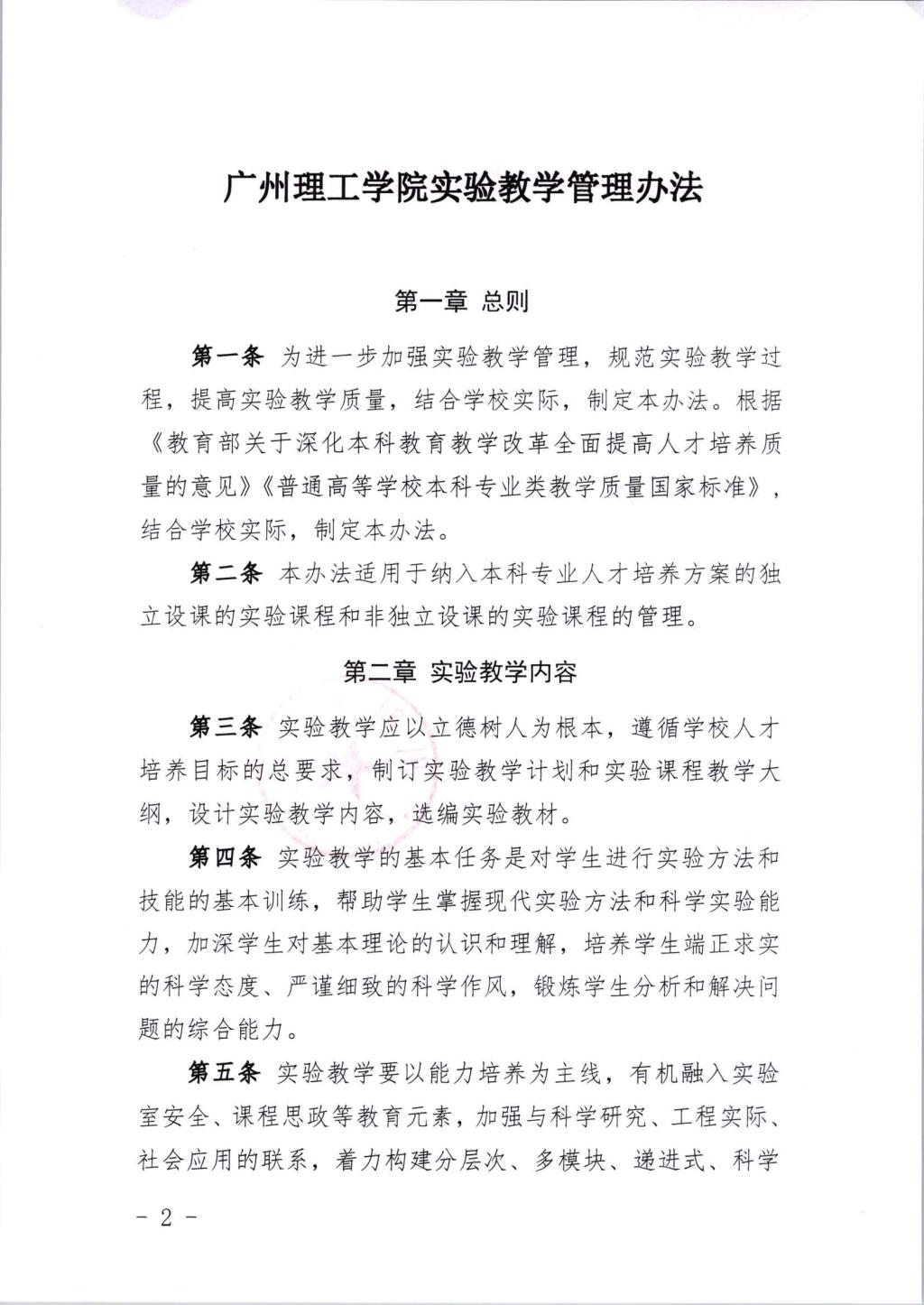
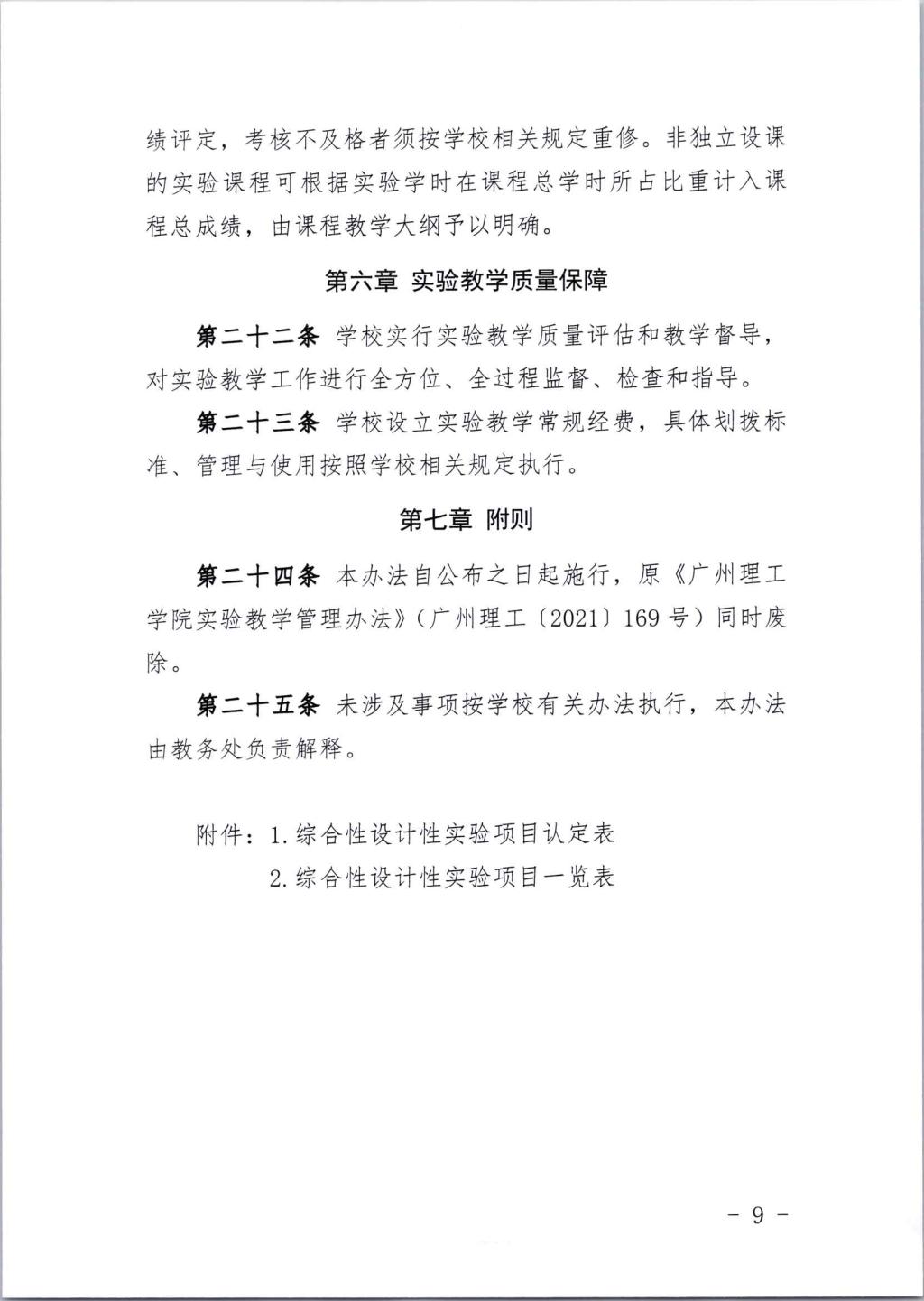
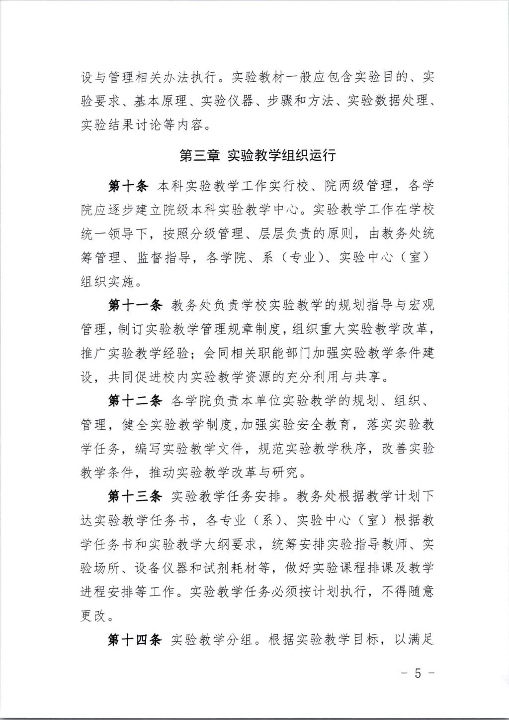
williamhill英国官网《实验教学管理办法》
发布时间:2025年09月01日
发布部门:williamhill英国官网 来源: williamhill英国官网
字体大小:
小
中
大
附件【
附件1:综合性、设计性、创新性实验项目认定表.docx
】已下载
次
附件【
附件2:综合性、设计性、创新性实验项目一览表.docx
】已下载
次
附件【
关于印发《实验教学管理办法》的通知(广州理工〔2024〕269号)以此为准.pdf
】已下载
次
版权所有:英国·威廉希尔(WilliamHill)中文官网-Official Website
地址:行政楼103 电话:39728947